伟德国际1946源于英国

伟德国际1946源于英国

伟德国际1946源于英国

伟德bv1946官网首页

主菜单

跳到内容部分
  • 学院首页
  • 伟德概况
    • 学院介绍
    • 现任领导
    • 机构设置
    • 工作分工
    • 历任领导
  • 教师队伍
    • 双聘院士
    • 高层次人才
    • 教授
    • 副教授
    • 讲师
    • 学院团队
  • 教学工作
    • 专业介绍
    • 培养方案
    • 教学信息
    • 教改工程
    • 实验设置
    • 教学管理
      • 毕业设计
      • 考试管理
      • 课程表
    • 规章制度
  • 研究生工作
    • 专业介绍
    • 导师简介
      • 信息与通信工程
      • 物理学
      • 光学工程
      • 电子信息
      • 学科教学(物理)
    • 研究生培养
    • 研究生招生
  • 科研工作
    • 科研平台
    • 科研方向
    • 仪器设备
    • 科研项目
    • 科研成果
    • 学术交流
    • 科研奖励
    • 科研服务
  • 招生就业
    • 招生工作
      • 招生简章
      • 学院介绍
      • 师资队伍
      • 专业特色
      • 特色创新
      • 荣誉展示
      • 联系方式
    • 就业工作
      • 就业典型
      • 就业政策
      • 招聘信息
      • 择业技巧
      • 毕业生基本情况
      • 常用链接
  • 党建工作
    • 党建动态
    • 理论学习
    • 党风廉政
    • 入党指南
    • 党建获奖
    • 工会工作
    • 组织机构
  • 学生工作
    • 大学生思想政治教育
    • 缤纷活动
    • 学风建设
    • 实践创新
    • 学科竞赛
    • 学生资助
    • 知心姐姐工作室
  • 院发文件
    • 学院通知
    • 学院党委发
    • 学院行政发
    • 党委会会议纪要
    • 党政联席会议纪要
    • 教职工政治理论学习
  • 下载专区
  • 聊大主页
  • 菜單
首页» 院发文件» 学院行政发» 理工院发〔2024〕2号-关于推荐优秀应届本科毕业生免试攻读研究生综合评价成绩的规定(修订)

文章导航

← 理工院发〔2024〕2号-关于推荐优秀应届本科毕业生免试攻读研究生综合评价成绩的规定(修订)
理工院发〔2024〕2号-关于推荐优秀应届本科毕业生免试攻读研究生综合评价成绩的规定(修订) →

理工院发〔2024〕2号-关于推荐优秀应届本科毕业生免试攻读研究生综合评价成绩的规定(修订)

发布时间:2024-09-04   作者:

 

附件:

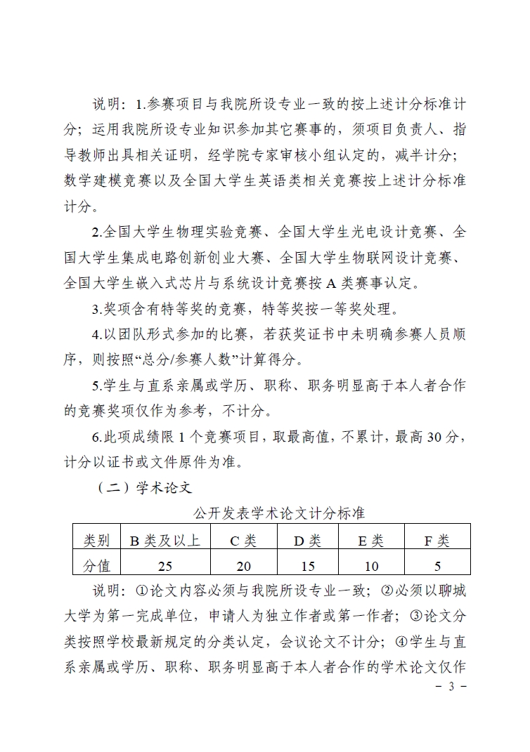
    1.聊大校发〔2021〕58号:伟德bv1946官网首页关于印发《推荐优秀应届本科毕业生免试攻读研究生工作实施办法》的通知

    2.聊大校发〔2021〕38号:伟德bv1946官网首页关于印发《伟德bv1946官网首页普通全日制本科生学籍管理规定(修订)》的通知

    3.伟德bv1946官网首页大学生学科竞赛目录(2024版)

    4.学术论文类别:

 

 

 

学院行政发

  • 理工院发〔2024〕2号-关于推荐优秀…
  • 理工院发〔2024〕1号-学院2024年工…
  • 理工院发〔2023〕2号-关于调整学院…
  • 理工院发〔2023〕1号-学院2023年工…
  • 理工院发〔2022〕8号-物理科学与信…
  • 重点实验室

    教学资源
    >>查看更多
    Copyright © 2024 bevictor伟德官网 - 源自英国始于1946 All Rights Reserved.
    地址:山东省聊城市东昌府区湖南路1号西校区10号教学楼  电话:0635-8238321
    ∧
    commentlink
    commentlink